关于华糖
ABOUT HUATANG
华糖简介
核心价值
企业荣誉
企业大事记
社会责任
新闻资讯
NEWS
企业要闻
公示资讯
产品中心
PRODUCT CENTER
红棉
广氏
双喜
五羊精酿
线上商城
ONLINE STORE
红棉京东商城
廣氏天猫商城
广州华糖食品有限公司
红棉 小红书
廣氏 小红书
五羊精酿 小红书
联系我们
CONTACT US
EN
中文
EN
关于华糖
华糖简介
核心价值
企业荣誉
企业大事记
社会责任
新闻资讯
企业要闻
公示资讯
产品中心
红棉
广氏
双喜
五羊精酿
线上商城
红棉京东商城
廣氏天猫商城
广州华糖食品有限公司
红棉 小红书
廣氏 小红书
五羊精酿 小红书
联系我们
×
扫描二维码前往商城
新闻资讯
首页
>
新闻资讯
>
公示资讯
>
正文
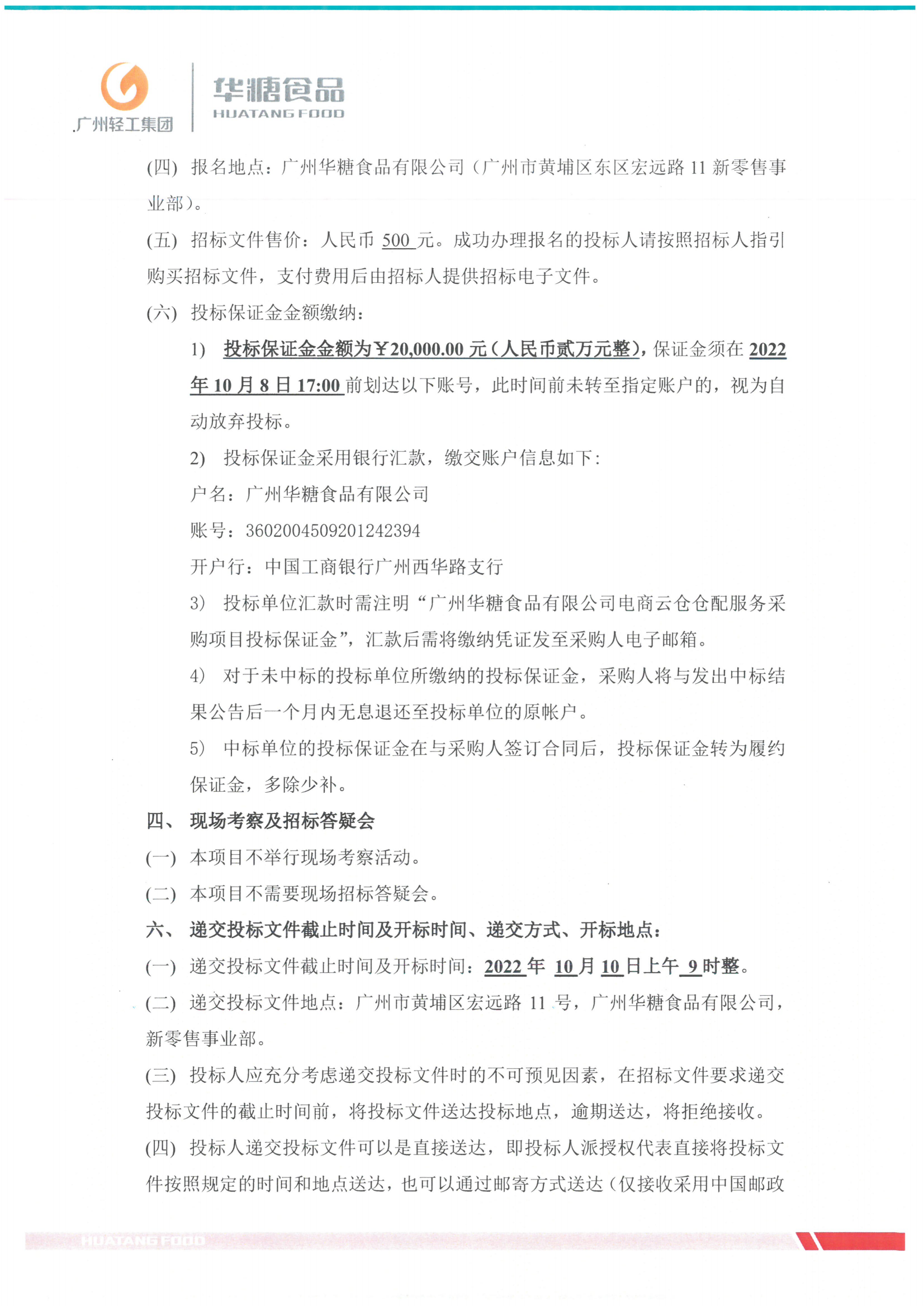
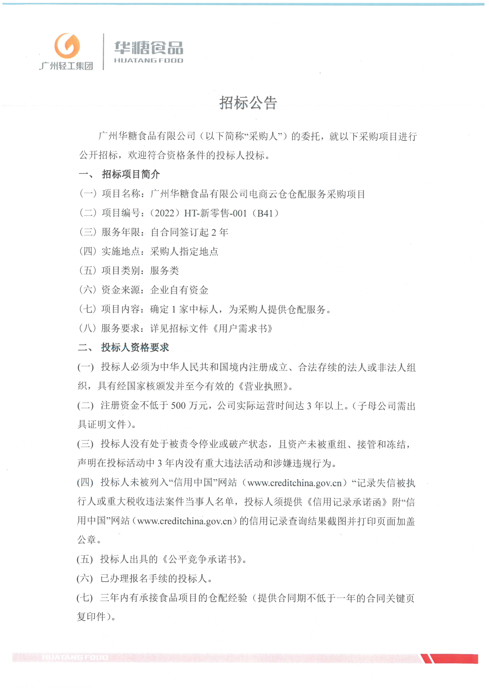
广州华糖食品有限公司电商云仓仓配服务采购项目公开招标公告
2022-10-19
公示资讯
浏览: 70
上一篇:
广州华糖食品有限公司2022-2023年度货物运输(W1段、W2段)中标结果公告
下一篇:
广州华糖食品有限公司2023年-2024年(N1段、N2段、W3段)汽车运输配送项招标公告
返回列表